首页
关于一然
企业简介
企业文化
微来展馆
一然VR
科技实力
科研团队
科技创新
专利荣誉
产品服务
益生菌原料
特色发酵剂
新利官方网站
成果服务转化平台
大健康产品
大农业产品
药食同源产品
精益生产
智能生产
质量安全
新闻动态
动态资讯
动态视频
新利
新利
加入我们
EN
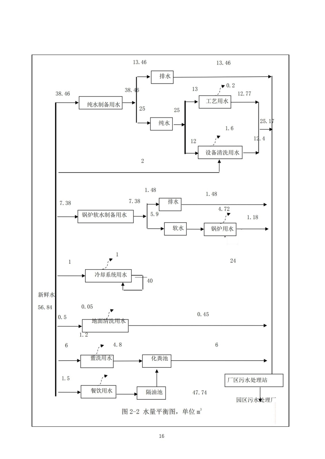
河北一然生物科技有限公司生物发酵剂项目竣工环境保护验收报告
作者:yiran 添加时间:2019-05-31
相关标签:
企业动态
上一篇
一然生物送来中秋祝福!“天籁之音 乐享正定”东方交响音乐会响彻正定!
下一篇
河北一然生物科技有限公司生物发酵剂项目环评竣工验收专家意见
开云官方版在线入口
|
新利官方网站
|
星空官方入口
|
开云手机入口
|
韦德官方网站
|
bob最新官网下载中国官方网站
|
B体育手机官方网站入口
|
开云手机站登入界面
|
MILAN.COM
|
开云官方版在线入口
|
新利官方网站
|
星空官方入口
|
开云手机入口
|
韦德官方网站
|
bob最新官网下载中国官方网站
|
B体育手机官方网站入口
|
开云手机站登入界面
|
MILAN.COM
|